
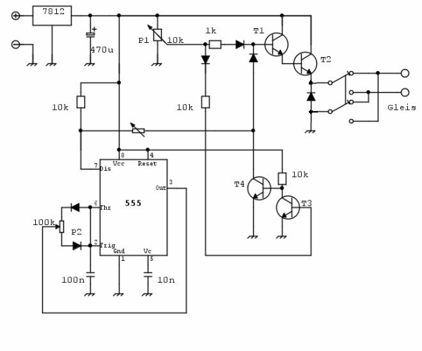
AnalogfahrgerätDer Analogregler ist ein einfacher Emitterfolger mit T1 und T2. Die Kurzschlusssicherheit wird durch den Einsatz des Spannungsreglers 7812 erreicht. (Ein 7810 würde auch gehen. Wenn die Versorgungsspannung relativ niedrig ist - die Spannungsregler brauchen so ca. 3-4 V - dann kann auch auf diese Regler verzichtet werden. Dann muss aber anderweitig für Kurzschlußsicherheit gesorgt werden: Entweder die Bauelemente R7, R9, R10 und T3 des Scharenberg-Reglers hinzufügen, oder in den Ausgang eine 12V/10W Lampe (Auto!) einfügen.) Die Geschwindigkeit wird mit P1 eingestellt. Um das Anfahren zu verbessern, wurde noch eine PWM-Regelung mit dem 555 vorgesehen. Sie wird mit P2 so eingestellt, dass die Lok gerade anfährt. Wird der Geschwindigkeitsregler P1 auf Null gedreht, dann schalten die Transistoren T3 und T4 die PWM ab. (Im Netz werden von vielen Seiten so ähnliche Regler vorgestellt, sie basieren auf einem von Wilhelm Scharenberg vorgestellten Regler, sie benötigen jedoch alle eine Wechselspannungsversorgung. Der hier vorgestellte Regler kommt mit einer Gleichspannungsversorgung aus.)
Der Trimmer, der die PWM zur Fahrspannung mischt, sollte einen Wert im KiloOhm-Bereich haben, also 10k oder 4k7. Für unkritische Motoren (Z.B. alle Märklinmotoren, bei Glockenankermotoren ist evtl. Vorsicht geboten) kann die Schaltung auch als reine PWM-Steuerung umgebaut werden. Es entfallen dann etliche Bauteile: P1 und der 1k-Widerstand, die drei Dioden in der Basisansteuerung von T1, die Transistoren T3 und T4 mitsamt den beiden 10k-Widerständen. D.h. der 555 steuert über seinen Pin 7 direkt den Transistor T1 an. Die Einstellung der Geschwindigkeit erfolgt dann mit P2. J. Brandon hat einen reinen PWM-Regler ins Netz gestellt (und freigegeben):
![]() |